您好,欢迎光临金蝉电子商务有限公司电子招投标交易平台!
登录
注册
我的任务
加入收藏
热门搜索:
首页
金蝉平台
招标信息
招标公告
候选人公示
中标公告
项目信息
政策法规
公司简介
平台介绍
公司介绍
公司动态
当前位置:
首页
>
招标流程
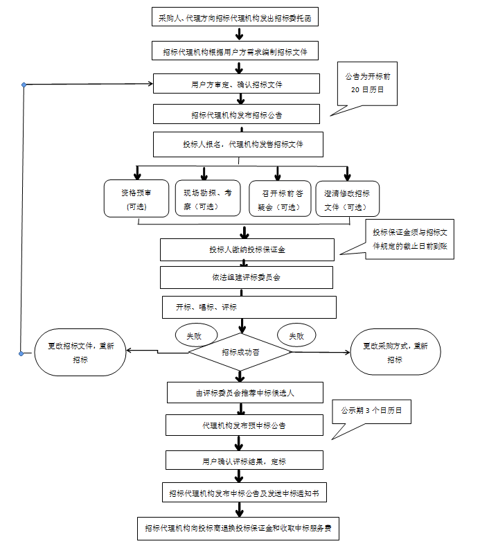
1、邀请招标流程图
2、公开性招标流程图
新手上路
招标流程
投标流程
业务介绍
公司信息
公司介绍
人才招聘
交流合作
使用指南
常见问题
操作流程
注册会员
视频教程
安全隐私
网站会员注册协议
隐私权政策
友情链接
国家发展和改革委员会
国家财政部
国家住房城乡建设部
国家交通运输部
国家水利部
国家商务部
TOP
回到顶部
免责条款
|
隐私保护
|
咨询热点
|
|
公司简介
|
招标方案
|
会员服务